2025上半年自学考试郑州考区报名须知
一、报名前考生请仔细阅读“河南省高等教育自学考试考生服务平台”(zkwb.haeea.cn)上的《河南省2025年上半年高等教育自学考试报名须知》。
二、考生网上报名后在审核期限内及时登录网上报名系统查看审核状态,审核未通过的考生,应及时根据提示修改个人信息,重新提交接受审核。如有疑问,请立即与考籍所属区县(市)招生考试机构联系(联系方式见下文),逾期视为自动放弃报名。
三、考生申请免考前请仔细阅读“河南省高等教育自学考试考生服务平台”上的《河南省高等教育自学考试免考管理相关规定》,做到有效申请。考生免考结果查询时间4月10日至16日。免考复核申请,考生可在4月23日(8:30-12:00 14:00-17:30),到市招生考试中心现场申请。
四、考生在籍基本信息修改(包括姓名、性别、身份证号等)可在3月3日至5日(每日:8:30-12:00 14:00-17:30)到考籍所属区县(市)招生考试机构现场申请办理。填写申请表并提交个人书面申请和相关证明材料(身份证、户籍证明、曾用名证明、户口本等原件和复印件)。考生办理前需详细阅读《河南省高等教育自学考试考籍管理办法(试行)》。
首次报名参加2020年8月自学考试的考生,按省教育考试院报考规定不能修改姓名、身份证号等基本信息。如确需修改姓名、身份证号等基本信息的,考生现场书面申请取消2020年8月自学考试全部合格成绩,方可予以受理。
五、考生单科合格成绩取消。考生可在3月3日(8:30-12:00 14:00-17:30)携带身份证和相关成绩合格证明,到市招生考试中心现场申请办理。单科合格成绩取消后无法恢复,请考生慎重申请。
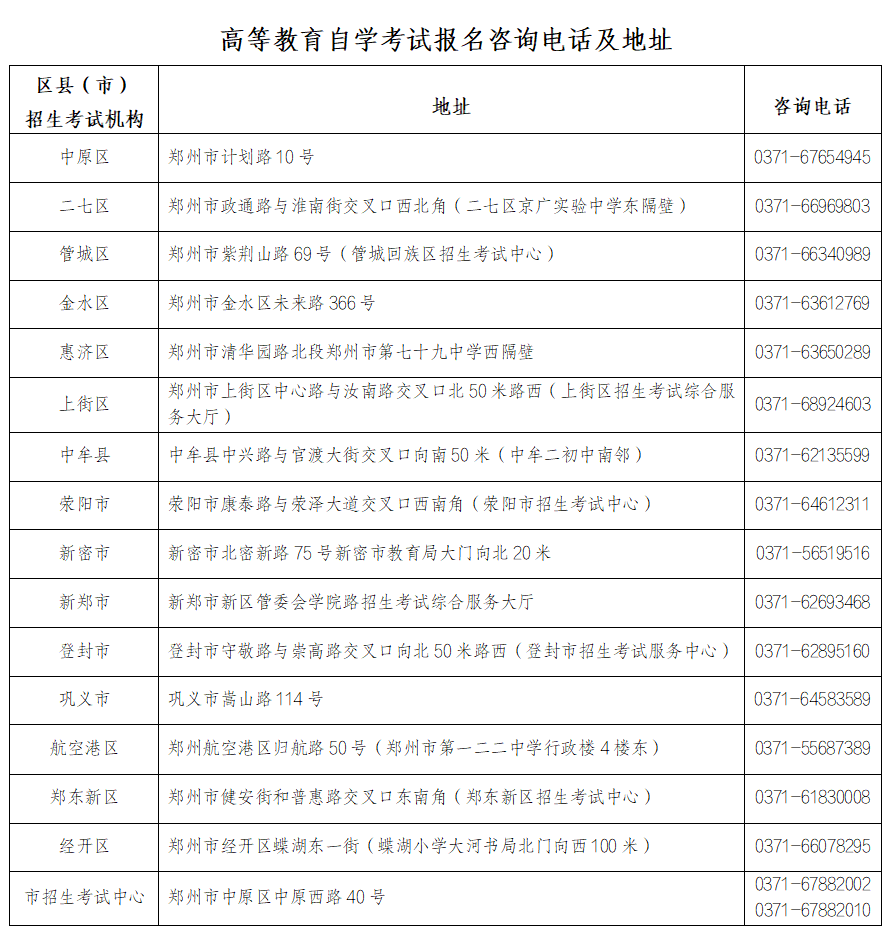
六、自考报名咨询电话:
来源:郑州市招生考试中心
上一篇:重要!2025年4月河南自考本科报名条件、时间及热门专业详解
下一篇:没有了
相关文章
- 2025上半年自学考试郑州考区报名须知2025-02-26
- 重要!2025年4月河南自考本科报名条件、时间及热门专业详解2025-01-09
- 必看!2025年自考这样选专业,想不上岸都很难!2025-01-03
- 自考申请毕业后,这4件事你务必要知晓!2024-12-10
- 【自考】25年上半年河南省自考招生热门专业2024-12-18
- 2025自考零基础备考,如何看书与做题?2024-12-12

打印
关闭