河南省2025年上半年自学考试报名须知!
2025年上半年高等教育自学考试将于4月12日至13日举行,请参加本次考试的考生认真阅读以下内容:

一、报名条件
中华人民共和国公民,不受性别、年龄、民族、信仰、职业、文化程度的限制,均可报名参加高等教育自学考试。
二、时间安排
考生报名时间:3月3日9:00至3月6日18:00。
信息审核截止时间:3月7日18:00。
网上缴费截止时间:3月8日18:00。
网上打印准考证时间:4月7日9:00至4月13日14:45。
三、报名方式
我省自学考试实行网上报名、网上缴费。
报考时,考生不得让他人或中介代替报名,否则因代报出现本人照片等关键信息有误,导致无法按时报名或参加考试的,后果个人承担。
(一)考生登录“河南省高等教育自学考试考生服务平台”(zkwb.haeea.cn)进行报名。
(二)首次报名考生报名流程:网上注册个人基本信息→上传考生本人照片、身份证正反面照片→网上报考课程→信息审核合格→网上缴费→报名结束。
(三)非首次报名考生报名流程:网上核对个人基本信息→上传考生本人身份证正反面照片(系统已有身份证照片的不再重复上传)→网上报考课程→信息审核合格→网上缴费→报名结束。
缴费完成后,如需更改报考课程,须考生本人持有效身份证件到所属考区招生考试机构服务大厅现场办理。
四、上传照片规范要求
考生报名时使用微信小程序采集上传本人照片及身份证照片,具体操作步骤参照报名系统及小程序提示。
(一)考生本人照片拍摄规范要求
上传考生本人免冠、正面照片,照片清晰完整,发不遮眉盖耳,不戴眼镜,衣着得体,严禁翻拍照片上传。
(二)身份证照片拍摄规范要求
1.上传考生本人身份证正面(国徽面)、反面(人像面)照片。
2.不准在身份证照片上作标记,照片清晰完整,无倾斜颠倒。
五、其他事项说明
(一)考生在报名过程中遇到问题可拨打报名所属考区招生考试机构咨询电话(联系方式见下文)反映解决问题。同时,密切关注官方网站“河南省教育考试院”(http://www.haeea.cn)、“河南招生考试信息网”(http://www.heao.com.cn)、“河南省高等教育自学考试考生服务平台(zkwb.haeea.cn)”和官方微信公众号“河南省教育考试院”“招考豫言”及各考区招生考试机构发布的相关讯息。
(二)考试成绩将于2025年5月13日公布,考生如需成绩复核,请在5月13日至5月19日工作时间,本人持有效证件到所属考区招生考试机构服务大厅现场申请。
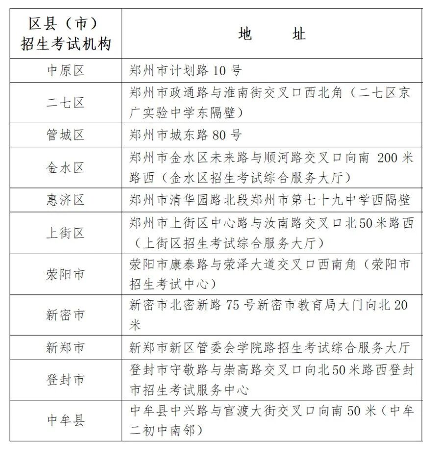
六、自考报名咨询
河南省自学考试各地咨询地址
上一篇:河南财经政法大学2024年下学士学位外语水平考试的通知
下一篇:没有了
相关文章
- 河南省2025年上半年自学考试报名须知!2025-03-17
- 河南财经政法大学2024年下学士学位外语水平考试的通知2024-11-05
- 2024年10月河南自考本科,汉语言文学专业考试计划出炉!2024-05-20
- 河南省高等教育自学考试2024年下半年考试日程安排2024-05-17
- 祝贺!2024年上半年自考成绩已出,学员捷报频传!2024-05-17
- 2024年4月自考马克思主义基本原理概论部分试题及答案(考生回忆版)2024-04-16

打印
关闭